12V转5V电源设计方案(LM2596浅谈)
0赞
最近做电设需要用到12V转5V的电源模块,之前用一个7805输入12直接变成5V简单粗暴,如下图所示
但是真的感觉太LOW了,而且发热太严重了,不加散热片的话简直感觉要爆炸了。虽然并联了两个7805后发热症状
有明显减轻,但还是不如所愿,之后在盐粒大神的建议下采用了LM2596系列芯片,本来想直接采用2596-5V的
结果在实验室并没有找到,却莫名其妙的偶遇了一块2596-adj的芯片,这种感觉就像本来想做火车的结果却捡到
了一张灰机票~ 但是这灰机却坐的却不是很舒服。。 我们首先来看一下2596-5V的电路图 如下图
由于懒得画二极管的封装(5824更好哦) 就用电阻的封装代替了 嘿嘿嘿~ 完事具备就差一张火车票了 呸!是2596-5V 唉 既来之
则安之 总不能放着灰机票不用去找安逸的火车票吧 于是又苦逼的去找adj的资料~ 我的天 搜出了一大堆屌炸天 然并卵的电路
woc!! 之前居然没有看到这张图片 要是早看到了也许能少走点弯路。。 好了 废话不多
大家可以看到adj的图比5V的多了两个电阻(当然还有一些优化电路的0.1电容) 其中R1是额定电阻 R2是比例电阻
为了达到输出电压可调的目的 我们把R2换成电位器(就是滑动变阻器) 至于这俩要选择多大的呢?这里有一个公式
看过众多原理图后 总结出来一个结论就是R2/R1大约为30:1 大家可以参考一下 毕竟专门
做电源的话还是实际计算一下的好 这里只是做一个粗略的转压啦~ 比如继电器用的3296-w104(就是100k) R1就差不多选用
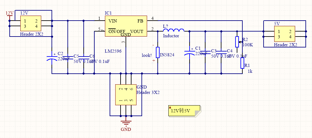
3K的就可以了 我当时随手抓了一个1k的电阻 感觉调节输出电压时还是有些粗糙的 所以大家慎而行之 下面附上最终原理图
大家千万要注意肖特基二极管的正极是接地的 当时焊板子的时候没注意 自然地以为负极是接地的 然后 然后 导致从学生电源
输入电压在2.4V就上不去了这时候电流会突然上升到0.45A 就过流保护了。。 啊 !!!!!!!!!!这个BUG我找了整整
一天啊!!!!! 555555555555555555555 大家千万不要犯这个错误哦~ 这里的二极管起的作用应该是保护管的作用
所以要反接 啊 多么痛的领悟~ 还有一点要注意的是虽然R2/R1的比值差不多是30 但还是要选择大一点的电阻 小电阻真的伤不起
由于在实验室只找到了200欧的电位器 所以根据比例配了一个电阻 电路能用是能用 但是芯片还没发热 电位器就已经欲火焚身了。
所以我最后用的是100K的电位器和1K的电阻(电阻没选好 大家慎选)
哦 对了 说了这么多如何画2596的电路 但是为什么不用简单的7805 而去用2596呢 最主要的原因是不发烫啊 板子做好之后加了
5V的小电机工作了5分钟 几乎没有发烫的感觉!!!!!!!! 就这点就甩7805好几条街了 而且他的功耗比7805也小
具体情况大家参考这个链接http://wenku.baidu.com/link?url=WvCKAF2UXimslOB5wCSWP7NZUnIh1IvKjW-lvVoxcv07KJnnx-BzefYMPB8iyYmu2obEfhsbIhfa5PnY8XB_EG8sg5pWWx7KBEYy9mDZVxO 但是7805的稳压效果确实挺好的 各有千秋吧
最后附上成品 个人认为焊的还是比较漂亮的 嘿嘿
如果本文有什么错误的地方 还望大家能够指出 在通往大神的路上一起进步!

![85A[P$])H`}5EF]Z(MJ4K6E 85A[P$])H`}5EF]Z(MJ4K6E](http://files.chinaaet.com/images/blog/2019/20160709/636036919866990000965820.png)





