基于FPGA的心肌微血管显影的超谐波超声成像设备
0赞概述
1.背景及研究意义
据世界卫生组织报道,心血管疾病是造成人类死亡的第一杀手。其中,有大于一半的心血管疾病都与心肌的血供障碍有关疾病,近两年中国心血管病报告指出,在中国、心血管疾病的患病率和致残致死率仍在快速上升,心血管疾病已经给无数的家庭带来沉重的经济和精神负担,心血管疾病及早预防及治疗的方法的研究是国内外研究者急需攻克的一个难题。

图 1-1 正常心血管循环结构和功能
如图 1-1所示,冠状动脉循环主要由心外膜血管和心肌微循环组成。其中心外膜血管的直径比较粗(>400μm),而心肌微循环则是较细的(<400)μm、同时负责调节90%冠状动脉血流阻力,维持心肌细胞正常结构和功能。
曾经人们只是人为心脏病的很多症状只是由较粗的心外膜血管阻塞造成的,但是当人们发现即使在没有明显的心外膜病变下仍然存在心绞痛等症状时,人们才意识到心肌微循环也是一个被忽略的罪魁祸首,如图十二所示。因此,心肌微循环结构和功能评价对诸多重大心血管疾病的机制研究、临床诊疗和预后评估有重大意义。

图1-2 非正常心血管循环结构和功能
2.超谐波成像技术的研究现状
目前,临床上常用的成像方法:冠脉X造影成像、核素显像、心血管磁共振均属于毫米级别的成像方法,难以实现对微米级的微血管进行成像。近年。基于超声成像的双频超谐波成像技术被用于对微血管直接显影,其主要原理是通过低频超声波入射到有血管示踪剂的目标区域内、会对接收血管示踪剂非线性效应产生的高次谐波,并利用携带血管信息的高次谐波信号进行高对比度、高清晰度的微血管成像。目前,并没有关于这项技术与心肌微循环结合的报道、研究的意义重大。
超谐波主要涵盖了3次及以上的谐波成分,范围很广,所以接收高次谐波的换能器必须满足频带宽、灵敏度高的特点。如图1-3所示,李俊秀等人设计了一种用于血管内超声(IVUS)成像的35 MHz/105 MHz共聚焦双频换能器阵元。实验结果表明三次谐波的成像空间分辨率比基波的成像效果好。

图1-3 血管内超声35 MHz/105 MHz双频换能器结构与实物
北卡罗来大学的江小宁团队在这个领域有很多相关的研究。如图1-4所示,他们提出一种用于对比增强超谐波成像的血管内双频(6.5兆赫/30兆赫)换能器,对200μm的纤维管成像的分辨率可以达到600μm[6]。

图1-4 血管内双频(6.5兆赫/30兆赫)超声换能器及其成像结果
如图1-5所示,该团队还设计了一种用于血管内实时超谐波成像的双频(2.25MHz/30 MHz)IVUS圆柱阵列,信噪比可达16.6dB,轴向分辨率为162个μm、相较于单阵元的双频换能器有很大的提高。

图 1-5 血管内双频(2.25MHz/30 MHz)超声换能器及其成像结果
此外,费林等人提出了由两个外侧低频阵列和一个中央高频阵列水平排列的双频(6.5MHz/30 MHz)超声换能器阵列,用于组织超谐波成像。盖斯纳等使用一种独特的双频共焦换能器(2.5兆赫/30兆赫)通过机械扫描进行三维对比成像。金姆等利用2 MHz/14 MHz双频换能器进行高次谐波成像,信噪比16分贝,-6dB轴向分辨率为615μm[10]。Li等人设计了3 MHz/18 MHz共线阵列进行超谐波成像。
主要创新点
由于超声的分辨率与频率呈正相关,理论上讲,如要提高分辨率,微血管显像需要利用更高频率的声波(30兆赫)以上)。然而,高频超声与微泡共振频率相差越大,产生的非线性信号越弱。目前用于临床的脂质微泡造影剂共振频率为2-10兆赫。因此,30 MHz以上的高频超声激发微泡所产生的非线性信号非常微弱,目前的超声探测技术难以对其成像.另外,超声波的衰减程度与频率的2/3 次方成正比,频率越高,衰减越大.频率的提高不仅降低了成像的探测深度,也导致声波衰减增加,进一步加重了高频超声非线性成像的难度。因此,传统高频发射、高频接收的方式无法实现微血管的高频超声成像。

图 2-1 超谐波成像原理
针对当前低次谐波超声成像及高频超声成像面对的困境,有学者提出了双频超声成像的理念:发射与微泡共振频率相近的低频声波,而接收高频声波。发射的低频声波与微泡共振频率相近,可以产生最强的共振信号;同时由于发射频率低,也保证了足够的探测深度。接收微泡非线性反射的超谐波(3倍频以上)。微泡的超谐波信号强度远高于组织、可有效抑制组织谐波信号,成像分辨率显著提高。同时,双频超声成像时由于高频只在接收的过程中产生,相较于传统的高频发射、高频接收的方式,高频传播距离减少1倍,因此高频声波的衰减也明显减少,双频超声的出现为微血管超声显微成像提供了可能。
系统架构
1.系统结构设
如图 3-1 高分辨率超谐波成像系统框图所示,高分辨成像超谐波系统主要分为以下模块:双频换能器、超声发射电路、超声接收电路、FPGA主控模块以及pc处理成像模块。

图 3-1 高分辨率超谐波成像系统框图
超谐波成像是根据发射和接收超声的时间差来获得组织结构信息,超声的发射需要高压脉冲激励,通过超声换能器将电信号转换为声信号。超声波信号在组织中传播时,遇到组织界面会产生反射信号,遇到微泡造影剂会产生基波及高次谐波,接收处理高次谐波可得到高对比度图像。
系统完整的发射超声波需要给超声换能器合适的脉冲激励信号,设计合适的超声发射电路时、需要考虑两点:一是超声换能器的驱动需要激励信号满足高压高功率的要求;二是激励信号要灵活可控,通过FPGA可以根据实验要求配置信号的中心频率、周期及时间间隔均可调。另外,由于超声换能器需要大电压和大电流驱动,所以设计的电路中元器件还必须具有较高的耐压性和稳定性,确保激励信号不失真。
超声接收电路采集带有组织信息的回波信号,并从中提取出高次谐波进行成像,采集回波时需要高灵敏度的换能器将声信号转换成电信号,进一步将模拟信号转换成数字信号。该部分设计需要进行回波信号的低噪声放大和高速采集,实现数据的高速传输。
2.关键硬件模块研究
2.1超声发射电路设计
本课题组比对了多个公司(如)日立、Supertex(等)的发射电路芯片,最终选择了S调理器公司的MD 1213和TC 6320两款高性能芯片来设计发射电路。
超声脉冲发射电路如图 三十二所示,MD1213芯片是一个高速双路M0SFET栅极驱动器,该芯片兼容1.2~5V的CMOS输入电平,可直接与FPGA输出I/O口相连,其输出驱动端具有输出和吸收2.0A的输出驱动能力;当驱动负载为1000PF的容性负载时,上升和下降时间仅为6纳什。

图 3-2 超声发射电路
与MD 1213配套使用是增强型场效应对管TC6320,该芯片内部集成了一个P沟道增强型MOSFET管和一个N沟道增强型MOSFET管,两管共同构成推挽型结构。通过交替导通可产生正负高压脉冲信号,每个MOSFET内部又集成了栅源钳位齐纳二极管和栅源电阻来保护输入端电路。驱动器MD 1213和对管TC 6320之间通过电容耦合,保证只有交流成分通过.TC6320的击穿电压达到200V、完全可以满足驱动超声换能器的高压要求,除此之外、其输出电流可达2.0A,极大的缩短电压上升和下降所需时间。
超声发射电路实际工作时,由FPGA产生的控制及输入信号分别与MD 1213输入端OE以及伊纳、INB相连,其中OE为芯片使能端,高电平时使能芯片,伊纳、INB分别控制奥塔、欧布[的输出,其逻辑真值表如表3-1所示。
表3-1 逻辑真指表

如图3-3为发射电路板实物图。

图 3-3 发射电路板实物图
本课题发射超声波的中心频率为5兆赫且重复频率5千赫,每个子串持续2-循环,通过FPGA设计并仿真伊纳、INB和OE端信号如图3-4所示。

图3-4 Modelsim仿真图
用示波器在发射板输出端实采集信号如图所示。

图 3-5超声发射电压信号
2.2超声接收电路设计
由于发射超声和接收超声使用的是同一个超声换能器、超声发射电路和接收电路物理上有直接相连.如果电路之间不加以隔离,发射电路的高压可能会直接加在接收电路,影响接收电路正常工作,严重时可损坏接收电路芯片。为了降低发射电路对接收电路的影响,如图所示,在发射电路和接收电路之间放置隔离电路。隔离电路芯片MD 0100是一款双向限流保护芯片,它具有两个等效端口,两个端口之间可以互换.当两端电压小于2.0V时,MD 0100等效于一个15Ω的电阻,当两端电压降超过2.0V时,它等效于断开的开关。MD 0100的承受电压可达100V,高压情况下仅有μA级别电流流过,并且当电压从高压恢复到低压过程中时,其反应延迟也非常短,在10纳什左右。通过隔离电路,使得发射电路几十伏的高压无法影响[接收电路,但是毫伏级别的回波电信号能正常被接收电路接收。

图 3-6 超声发射接收隔离电路
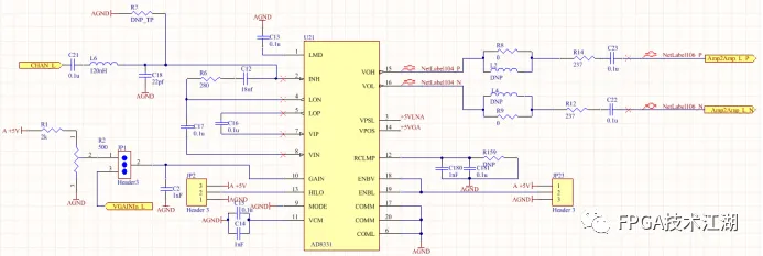
由于超声回波信号中存在携带组织信息的不同频率的谐波成分,而频率越高的谐波成分,信号衰减会越强,这样会造成高次谐波信号十分微弱、幅值大小在毫伏量级,若直接用模数转换器采集,可能根本捕捉不到有用的谐波信号.所以在量化模拟信号前需要先将其放大到合适大小,在这里本课题使用的是阿迪公司的广告8331可变增益放大器。

图 3-7 超声接收电路图
超声接收电路图如图所示,AD 8331是一款针对超声系统优化过的可变增益放大器,工作频率可达120兆赫。其内部前置一个具有19达布增益的超低噪声放大器(LNA),LNA输入方式为单端输入,可以通过调节电阻阻值的办法来改变输入阻抗,与信号源匹配;AD 8331还含有一个48 DB增益范围的线性可变增益放大器、其控制电压在40中压到1V范围时,可以精确地进行50DB/V线性增益调整;除此之外,AD 8331还含有一个输出可调的增益可选的后置放大器,其可选增益为3.5达布或者15.5达布,通过调整增益可以优化转换器的增益范围以及输出噪声,为防止后续模数转换器输入过载,可利用一个外部电阻调整输出的箝位电平。AD 8331的线性达布增益控制有两种模式:罗氏模式和嗨模式...在罗氏模式时,增益变化范围为-4.5达布到+43.5dB,在嗨模式时,增益变化范围为+7.5达布到+55.5达布。增益表达式为:

理想增益特性如图所示:

图 3-8 AD 8331理想增益图
信号经可变放大器放大之后,通过采样频率为100兆赫的高速采集板采集,再传至上位机记性数据处理,上位机程序界面如图 所示。

图 3-9 系统上位机界面
3.3双频超声换能器的设计与研制
本文设计一种新颖的,具有四层结构(5兆赫/30兆赫)的双频共聚焦超声换能器(图3-10(a))。考虑到换能器整体的性能,PMN-PT单晶1-3复合材料因其具有大机电系数,被选作5 MHz超声发射层材料。众所周知,超声换能器的工作频率与其厚度成反比。而对于30 MHz超谐波回波接收层,压电薄膜是首选,因为与块材料相比,节省了研磨工艺耗时。PVDF具有高压电常数,比PZT高约20倍。此外,PVDF薄膜非常灵活,可以通过压制技术进行聚焦。最重要的是,PVDF薄膜具有低声阻抗(~3.5MRayl)、使其可能充当PMN-PT单晶1-3复合材料的匹配层。为了增大波的传输效率,匹配层被引入以实现低频发射层与高频接收层之间的阻抗匹配。

图3-10 双频超声换能器结构示意图
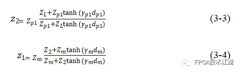
传输线模型被引入来设计和优化整个阻抗匹配网络。在这个模型中,换能器的每一层的厚度被转化为传输线的长度.而换能器的每一层的声阻抗被转化为传输线的电阻抗(图3-11(A))、声阻抗转化的方程如下。

在公式中,是传输系数,包括的实部和虚部分别代表物理衰减和相位常数.匹配层的厚度相较于发射波的波长很小,所以衰减可以忽略。Tanh(γd)可以简化为Tanh(βd)j[tr],理论上,在传输层表面的等效阻抗。zL和zr分别是水负载和发射层的声阻抗.根据我们选择的发射层的材料的声阻抗参数可以计算出z1=8.1 MRayl。

图3-11
(a)换能器的传输线模型
(b)PVDF与AG/EPO-TEK 301厚度对传输层前表面的声阻抗的影响图
(c)在史密斯原图中阻抗匹配示意图
在3-11(b)中,虚线表示在不同PVDF和AG/EPO-TEK厚度组合情况下在发射层前表面获得的8.1MRayl等效声阻抗(幅值)。考虑到30 MHz中心频率接收层的厚度大概为30微米,所以可以得知匹配层的厚度大概为22微米。然而,等效声阻抗是一个复数,只有幅值不能足以衡量性能,等效阻抗的相角也会对传输效率产生很大的影响。所以引入斯米特原图表征声阻抗(复数)和反射系数(复数)完整的性能3-11(c)。
表3-2.换能器材料参数表

在史密斯原图中,从原点到途中的位置的向量的长度和方向分别代表反射系数和相位角的大小.以水平线为中心的紫色圆圈表示相等的电阻线,并且圆上任意点的电阻相等.也就是说,圆上的实部相等(用“常数“标记的黑色曲线)。向上或向下指向紫色弧线表示等阻抗线,圆上任意点的阻抗相等(黑色曲线标有“常数X“)。圆圈中间的水平线是纯阻抗线,线上的点表示纯电阻,线上的标记是电阻值(已标准化)。根据Z=R+XJ、可以从史密斯圆图中的点的位置直接读取该点的阻抗值.当每个层从负载到电源依次添加时,轨迹顺时针旋转并最终到达中心,表明阻抗匹配。
最后对以上设计的换能器制作和验证性能,图3-12(a)中显示了5 MHz发射层的声阻抗曲线,表明是5 MHz的中心频率,与设计相符,3-12(b)中的回波曲线测试,表明接收的信号的中心频率为30 MHz、带宽达到70%。

图3-12 a )发射层的阻抗曲线 b )接收层的回波曲线
设计演示
本文主要做了两组对比实验,第一组是对比有无微泡造影剂对基频成像和超谐波成像的影响;第二组是依次在不同位置扫描多次,通过多幅二维切片图像合成一幅三维图像。

图 5-4 探头扫描方向与纤维管的位置关系示意图
在两组实验中使用的仿体微血管的内径均为110μm,其均按如图5-4所示方式放置,扫描成像过程中同时向仿体微血管中以2厘米/秒的速度注射浓度约1×108个/毫升的微泡造影剂,超声换能器沿着如图5-4所示X方向扫描时,所成图像为二维截面图像。

图 5-5 a)注射微泡前5兆赫成像 b)注射微泡后5兆赫成像
如图5-5所示,在注射微泡前,可以观察到5兆赫基频成像图中仿体微血管的上下两层管壁,在注射微泡后,仿体微血管的下层管壁不见了,这是因为对超声来说微泡本身是一种很强的反射剂、当超声在传播过程中穿过仿体微血管上壁之后几乎会全部被微泡反射回来,所以最终只能看到仿体微血管的上层管壁。除此之外,还可以发现无论是否注射微泡,基频5兆赫所成图像都很模糊,其显示仿体微血管尺寸远远大于实际尺寸,分辨率低下。
同时,如图5-6所示,通过25兆赫~30兆赫带通滤波器滤波后成像结果可知,不注射微泡是不会产生高次谐波信息的,所以图(a)中什么也看不到,而观察图(b)注射微泡成像结果可知,利用超声超谐波成像方法所得图像较5兆赫基频成像来说明显更清晰,分辨率更高,伪影也更少。如图5-7所示,通过分析超谐波成像图包络的半高宽([tr]半高宽),可以发现该超谐波成像系统轴向半高宽约为2μs,横向半高宽约为0.7μs、以水中超声1480M/s的传播速度测算,其轴向分辨率约300μm,横向分辨率约100μm。

图 5-6 (a)无微泡超谐波成像结果(b)有微泡超谐波成像结果

图 5-7 (a)超谐波成像轴向分辨率(b)超谐波成像横向分辨率
除了二维成像以外,本文还进行了三维成像实验。在如图5-4所示Y方向上依次移动探头,扫描64幅二维图像,相邻二维图像之间间隔为62.5μm,通过软件合成一张三维图像,其截图如图5-8所示,可以清晰看到仿体微血管的轮廓,此实验说明超声超谐波成像方法能有效实现心肌微血管的高分辨率成像,为心血管疾病的诊疗提供有力手段。

图 5-8仿体微血管(110μm)三维成像截图
