手机控制蓝牙开关,无线开关,智能家居,物联网
0赞最近研究出一款安卓手机编程控制的基于蓝牙的开关装置,体积很小。
具体观看优酷网宣传视频:
http://v.youku.com/v_show/id_XNTk3NTQ1Mjk2.html
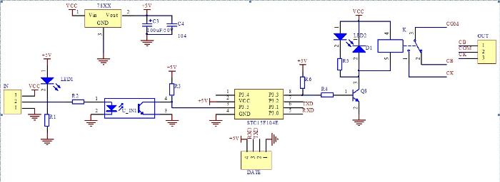
现在分享下设计原理图如下:
采用可编程芯片,编程实现无线传输
接收端代码如下:
/********************************************************************
主函数
*********************************************************************/
void main()
{
TMOD=0X00; //定时器T0设定
AUXR=0X80; //辅助寄存器
TL0=BAUD; //十六位寄存器
TH0=BAUD>>8; //十六位寄存器
TR0=1; //开定时器
ET0=1;
PT0=1;
EA=1; //开总中断
UART_INIT(); //串口初始化
while(1) //无线循环
{
if(REND)
{
REND=0;
r++;
//but[r++&0x0f]=RBUF;
dat=RBUF;
}
if(TEND)
{
if(t!=r)
{
TEND=0;
// TBUF=dat;
switch(dat) //接收数据判断
{
uchar k;
k=10;
case 'A': P33=1;delay(k);TBUF = dat;dat=0xee;break; // 开
case 'B': P33=0;delay(k);TBUF = dat;dat=0xee;break; // 关
case 'C': if(P33==1){TBUF = 'A';}if(P33==0){TBUF = 'B';}delay(k);dat=0xee;break; // 读输出口状态
case 'D': P33=!P33;delay(k);TBUF = dat;dat=0xee;break; // 输出口取反
default:break; // 跳出
}
t++;
//TBUF=but[t++&0x0f];
TING=1;
}
}
/********************************************************************
接收数据判断函数
*********************************************************************/
}
}
/********************************************************************
定时器T0
*********************************************************************/
void tm0()interrupt 1 using 1
{
if(RING)
{
if(--RCNT==0)
{
RCNT=3;
if(--RBIT==0)
{
RBUF=RDAT;
RING=0;
REND=1;
}
else
{
RDAT>>=1;
if(RXB)RDAT|=0X80;
}
}
}
else if(!RXB)
{
RING=1;
RCNT=4;
RBIT=9;
}
if(--TCNT==0)
{
TCNT=3;
if(TING)
{
if(TBIT==0)
{
TXB=0;
TDAT=TBUF;
TBIT=9;
}
else
{
TDAT>>=1;
if(--TBIT==0)
{
TXB=1;
TING=0;
TEND=1;
}
else
{
TXB=CY;
}
}
}
}
}
/********************************************************************
功能:串口初始化,波特率9600,方式1
*********************************************************************/
void UART_INIT()
{
TING=0;
RING=0;
TEND=1;
REND=0;
TCNT=0;
RCNT=0;
}
本程序代码由本人编写而成,难免有疏漏之处,请各位多多指教。稍后,有需要安卓手机蓝牙代码的朋友。
可以联系QQ:615854698;
电话:13049863925。
可以免费索取的哟,欢迎多提宝贵意见。
