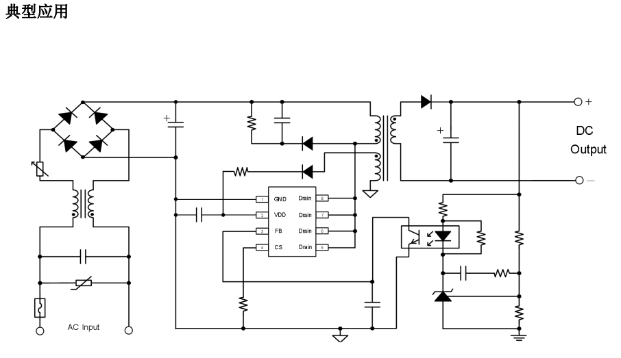
CX7536现货,35W PD快充电源主控芯片推荐
0赞35W PD快充电源主控芯片推荐CX7536,内置 650V 高压功率管DFN5*6小封装 PD主控方案
原厂提供CX7536样品、DEMO板申请,CX7536方案开发,CX7536现货及技术支持!
呼刘,S 13580741381
CX7536规格书概述:
CX7536是一颗电流模式 PWM 控制芯片,内置 650V 高压功率 MOSFET,应用于功率在 40W 以内的方案。 在 PWM 模式下工作于固定开关频率,这个频率是由内部精确设定。在空载或者轻载时,工作频率由 IC 内部调整。
芯片可以工作在绿色模式,以此来减小轻载时的损耗,提高整机的工作效率。 在启动和工作时只需要很小的电流, 可以在启动电路中使用一个很大的电阻,以此来进一步减小待机时的功耗。芯片内置有斜坡补偿电路,当电路工作于大占空比时,避免次谐波振荡的发生,改善系统的稳定性。
内置有前沿消隐时(Leading-edge blanking time),消除缓 冲网络中的二 极管反向恢复电流对电路的影响。 采用了抖频技术,能够有效改善系统的 EMI 性能。系统 的跳频频 率设置在音频(22KHz)以上,在工作时可以避免系统产生噪音。 内置多种保护,包 括逐周期限流保护(OCP),过压 保护(VDD OVP),VDD 过压箝位,欠压保护(UVLO), 过温保护(OTP)等,通过内部的软驱动结构可以更好 的改善系统的 EMI 特性。
特点:
全电压范围(90Vac-265Vac)输入时待机功耗小于 75mW
内置 650V 高压功率管
内置软启动用来减少 MOSFET 上 Vds 的应力
抖频功能,改善 EMI 性能
跳频模式,改善轻载效率,减小待机功耗
无噪声工作
固定 65KHz 开关频率
内置同步斜坡补偿
低启动电流,低工作电流
内置前沿消隐(LEB)功能
过载保护(OLP),逐周期限流保护(OCP)
VDD 过压保护,欠压保护(UVLO),VDD 电压箝位
过温保护(OTP)
DFN5*6封装
应用范围 :
充电器 、PDA、数码相机、摄像机电源适配器 、机顶盒电源 、 开放框架式开关电源、个人电脑辅助电源


