ZigBee智能家居安防硬件设计
0赞0 引 言
在信息产业快速发展的今天,嵌入式设备已经深入到了人类生活的各个方面,智能设备更是成为了人们日常生活中不可或缺的一部分。随着能源的日渐消耗,环保节能刻不容缓。
因此,在现在和未来的家居生活环境中,我们更需要一种高效节能的、智能的、绿色环保的智能家居安防系统。
1 智能家居安防系统的研究与设计
图1 是智能家居安防系统的整体功能框图和设计方案。
图1 系统整体功能框图和整体设计方案
从图中可以看出,本系统可以分为3 个部分,首先是底层的智能家居安防网络,这是整个系统的硬件部分,可以监测温度、光强、煤气、人体红外、门窗、灯光控制等。在硬件部分的基础上市安防信息监控管理和Android 智能终端监控,这是整个系统的软件部分,主要是对从底层收集到的信息做出处理并给出控制信号。本文主要研究底层的硬件设计。
2 系统硬件设计
目前,无线通信技术在物联网的浪潮下发展迅猛,比如红外技术、蓝牙技术、Wi-Fi、近场通讯技术等,通过对这几种技术的研究与比较,本文最终确定选用ZigBee 数传技术实现本文的硬件网络系统。
从系统硬件设计的角度出发,每一个ZigBee模块节点分为两个部分,一个是可以实现数据收发的核心部分,这部分必须要满足ZigBee 协议规范。另一部分是实现供电、复位的底板。
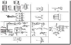
所有硬件的核心就是整个硬件部分的逻辑图如图2 所示。
图2 系统硬件逻辑连接图
2.1 基于CC2530的ZigBee模块节点的设计
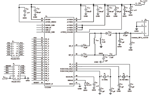
美国德州仪器TI 生产的CC2530 是一种SoC 芯片,基于IEEE 802.15.4 标准和ZigBee 协议规范。图3 所示是CC2530的射频模块电路,同时,TI 公司还专门为使用CC2530 芯片的用户提供了整套的开发工具和Z-stack 协议栈,通过这个专用工具,用户可以节约大量的开发时间并且可以按照自己的想法开发自己的产品。CC2530 芯片本身就是一个非常成熟的芯片,同时功能也非常强大,用户只需要给其接入产品需要的外围器件就可以满足用户的开发要求。本文为了使CC2530 模块能够与传感器相连接,采用排针将CC2530 的I/O口引出来,如图3 中的P1 和P2。
图3 CC2530 射频模块电路
2.2 传感器底板的设计
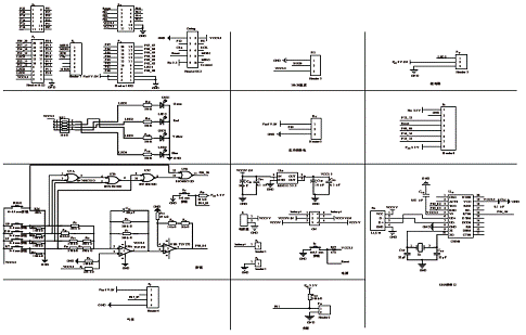
本文设计传感器底板主要包括电源、调试接口、通信接口以及和各个传感器相连接的接口。其传感器地板电路原理图如图4 所示。
图4 传感器地板电路图
从图4 电路图中可以看出,本设计中的传感器底板包括以下几个主要部分:
(1)如图所示,P1 和P2 是两个排母,主要用于连接底板和CC2530 模块的I/O 口。而P3 和P4 则是底板上将I/O 口和外部传感器和LED 灯以及各个按键相连接的排针。这样做可以有效地避免干扰射频电路。
(2)本设计可以通过两种方式供电:一种是电源供电,另外一种是电池供电。同时采用AMS1117 的稳压芯片以及10 μF和0.1 μF 的电容,主要是为了解决外部电压不稳定同时达不到3.3 V 的问题。
(3)JTAG 调试接口选用的是P21 作为芯片的调试数据线,P22 作为调试时钟信号线,再加上Reset 信号线,电源和地线就可以完成芯片的在线调试了。
(4)在实现RS232 串口电路的设计中,可以利用CH2430芯片将串口转成USB 口。图5 所示是其实物图。
图5 ZigBee 节点底板和CC2530 射频模块实物图
2.3 系统中各模块的选型和设计
在本文设计的智能家居系统中,主要完成对温度、气体、光强、人体感应的ZigBee数据采集,以及远程控制灯的开关的功能,所以在传感器节点的模块上,还需要温度模块、气体模块、光敏模块,以及人体感应模块等。下面就对各个模块的功能进行简单的介绍(以便之后选型):
(1)人体红外传感器模块:本文采用的是TSKS5400S 红外传感器。此款传感器正常的工作电压是3~10 V,最小输出电压为3 V,同时本文设计的节点电压是3.3 V,所以不需要对电压进行变化。除此之外,本文选择了BIS0001 红外传感信号处理器对TSKS5400S 红外传感器输出的信号进行处理。
(2)烟感传感器模块:烟感传感器的种类很多,本文选择了MQ-2Q 气体传感器。其具有探测范围广、灵敏度高、稳定性优异、寿命长等特点。
(3)光敏传感器模块:本文设计中选择的光敏电阻就是众多光敏传感器中的主要的一款传感器。光传感器是利用光敏元件将光信号转换为电信号的传感器,他不但可以对光进行探测,还可以探测到许多非电量。
(4)温度传感器模块:本设计中选择的是DS18B20 数字温度计作为温度传感器。DS18B20 数字温度计是DALLAS 公司生产的1-Wire,即单总线器件,具有线路简单、体积小的特点。
(5)灯控模块:本设计中的灯控模块主要是通过将继电器安装灯的开关处,通过控制继电器的通断来控制灯的亮灭。
2.4 系统的整体架构
图6 系统硬件总体设计图
图6 所示是其系统的整体架构图。通过对ZigBee模块技术的三种网络拓扑图的分析,结合智能家居安防的特点,最终确定星型结构的系统硬件总体设计。图中有一个协调器节点,主要负责无线网络的建立,保证网络的正常运行,还要对终端节点加入和退出网络进行控制和监测。多个终端节点,主要的功能就是进行温度、气体、光强、人体感应的ZigBee数据采集,并将数据发送给协调器。
3 结 语
伴随着快节奏的工作生活,大量的信息覆盖了人们生活的方方面面,一个能够帮助人们管理家庭事务信息并分担家庭事务的智能化环境更加适应发展潮流。而在智能家居中,人们更关心的就是智能家居安防系统。本文利用ZigBee无线模块,实现了温度、气体、光强、人体感应的ZigBee数据采集节点的设计、给出了硬件底板的设计方法以及各个传感器的选型,最后给出了智能家居安防系统的硬件总体设计图。






