ZigBee机械设备故障预警系统
0赞0 引言
对电力设备的运行状态进行有效检测进而进行机械设备故障诊断,在故障初期发现、解决问题。热电厂输煤系统设备繁多且分布离散,所处环境恶劣,高粉尘、高电磁干扰,对于输煤系统设备检测大多是根据其机械振动情况来判断设备运行状况的好坏。
文中介绍了一种基于Zigbee无线模块的低功耗、高可靠性的振动信号采集与处理系统,采用内装Ic压电加速度传感器,实现对设备振动信号的采集,采集信号处理后,一方面通过Zigbee无线模块将数据传到PC机上,一方面通过显示终端LCD屏显示当前检测设备的振动加速度值。系统设计体积较小,方便携带;功耗低,可以直接用电池供电。在检测过程中可以对设备进行随机监测,有效提高了设备故障诊断的准确性和效率,从而提高了设备正常稳定工作的安全性;减少了巡检人员的劳动强度,使管理更科学化、人性化。
1 硬件设计
系统主要由5个部分组成,分别是Zigbee无线数据采集、按键选择、数据显示和数据传输等部分。Zigbee无线数据采集部采用内装Ic压电加速度传感器SDl4N14采集设备运行时的振动信息;数据处理部分是系统核心部分,ATmegal28单片机为系统主处理器;数据显示部分选用LCDl2864显示屏作为显示终端;选用触发按键作为人机交互终端;数据传输采用Zigbee无线模块实现无线实时传输。系统整体结构框图如图I所示。
图1 系统整体结构框图
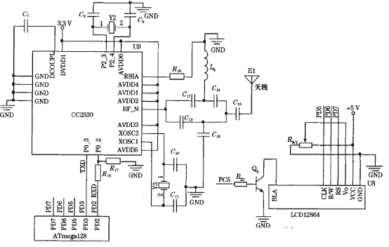
1.1 Zigbee无线数据采集电路设计
选用内装IC式压电加速度传感器SDl4N14作为系统信号Zigbee无线数据采集的终端节点,内装Ic压电式传感器抗干扰能力强,采集信号灵敏度高;BNC型传感器接口,一根电源线同时也是信号线,一根地线(外壳接地),接口简单且能有效抑制干扰。由传感器输出电压信号经NE5532一级跟随后,交流耦合去除直流干扰信号,后经电阻R10、R11分压抬升2.5 V,以满足AD转换只采样正电压要求,再经一级跟随后接到TLC2543(AVDC)转换,单片机读取表示当前机械振动的数据信息,其中耦合电容C0的选择与采集振动频率范围有直接关系。Zigbee无线数据采集电路见图2。
图2 信号采集电路
1.2 数据显示电路设计
为提高系统的工作性能,使其在检测过程中能够实时看到检测数据的变化,在设计时加入了显示模块,选用内置ST7920控制器LCDl2864ZB作为系统显示端口,显示振动加速度值,以及由振动加速度值积分得到的速度值、位移值,显示部分电路设计如图3所示。
圈3 振动加速度数据显示和无线传输电路
PD5、PD6、PD7分别是串行时钟线、串行数据线、片选线,tV5用来控制液晶屏背光的亮灭,当30 s内没有任何按键操作,则背光自动关闭,达到降低功耗的目的。
1.3 振动加速度数据传输电路设计
由于系统在使用过程中要实现可以随机移动对设备进行检测而又不影响PC监测主机对检测数据的接收,有线传输由于布线的原因不能够满足设计要求。同时,近年来,无线传感器网络技术发展迅速,运用无线传感网络技术可对数据进行稳定传输。因此,综合实际考虑,系统选用Zigbee数传模块传感网络传输振动加速度采集的数据。文中选用Zigbee无线模块 CC2530,它集成了业界增强8051 CPU,有2路UATR和1路SH通信模式,定时计数等功能,适应2.4 GHz IEEE 802.15.4的RF收发协议,极高的收发频率有效的抑制干扰。TXD、RXD分别与Atmegal28引脚的PD2、PD3相连接,由于Atmegal28是5 V电压工作,CC2530是3.3 V电压工作,两者电压不匹配,采用R17、R16分压用于匹配两者之间通信电平。
在PC机处设有接收终端,与PC机通过串口线进行数据传输。
1.4按键设计与信号处理系统
在工作过程中有时需要手动完成一些设置,比如控制采集频率,是否进行数据传输等,为此设计了功能按键,按键一端接单片机外部中断引脚,一端接地,电路简单。信号处理主要分为硬件和软件上的处理,在硬件上主要有电源的升压、稳压、滤波,PCB板抗干扰设计等;软件上主要是对传感器采集到的数据进行数字滤波,电压值转换到相应的振动加速度值。
2 软件设计
基于Atmegal28单片机的软件开发采用AVR Studio,基于CC2530系列无线传感模块集成开发采用IAR for 8051。其软件流程如图4所示。
图4 系统软件主流程图
在整个系统中,主要是通过Atmegal28来控制A/DC转换和通过CC2530来传输处理后数据。TLC2543转换精度为12位,与单片机通过SPI方式通讯,读取A/D转换速率为20000次/s.为保证最高的转换精度,设置转换数据的输出位数为2个字节,即16位,数据的高四位为空。CC2530无线传输主要是传输处理后数据到节点再由节点传输到接收终端,接收终端也可向发送终端发送命令,监控发送终端节点运行状况。自动模式下发送终端每隔1 s自动向接收终端发送一次存在于Atmegal28缓冲区的数据;手动模式下,巡检人员根据要检测设备情况手动选择要发送的检测设备数据。
3 实验结果
振动加速度数据的采集在JZK-20型激振平台上经行测试。激振平台由函数发生器产生标准正弦信号源,经YE5872型功率放大器放大后传送给激振器,激励激振器产生竖直方向的简谐振动。SDl4N14传感器固定在激振器接口上采集激振器振动加速度信号。
图5 1 g加速度下不同频率实验对比
图5为l g加速度下不同频率试验对比。通过调节函数信号发生器的频率和幅值和功率放大器的放大倍数来控制激振器振动的频率和幅度,图5是截取部分无线传输到PC机上的实验数据,通过Maflab仿真出振动加速度传感器采集处理后的振动数据与驱动激振器的标准函数信号对比图。由图5中曲线对比分析可知,在相同振幅1 g的情况下,振动频率由9.7 Hz到10 kHz振动加速度传感器均可采集到振动的峰值,且与理论值相吻合,满足检测准确度要求。图5曲线中,虚线表示理论值,实线表示测量值。
4 结束语
文中介绍了一种基于Zigbee无线模块的机械设备故障预警中的振动信号Zigbee无线数据采集与处理系统。通过反复的实验数据对比分析可知,该系统可以有效准确地采集、传输振动加速度信号,满足热电厂输煤系统机械设备故障诊断的要求。Zigbee数传模块的应用提升数据传输的实时性。同时,该系统不仅应用在热电厂输煤系统中,在码头等地也有很广阔的应用前景。





