推荐一颗高集成度的锂电保护芯片P6455
0赞
发表于 5/28/2018 9:45:43 AM
阅读(2853)
推荐一颗高集成度的锂电保护芯片P6455
使用单颗芯片设计具有多种保护功能的电池保护电路
锂电池如何设计保护电路,如何选择合适的芯片方案
目前锂电池由于其高容量和日益低廉的价格已经在各种便携式产品上广泛使用,同时由于锂电池娇嫩的过充电和过放电特性使得我们在使用中要格外注意,一次过放电可能会给电池造成容量大幅度下降甚至报废,同样充电时如果超过芯片的标称充满电压太高则可能造成电芯发热鼓涨甚至起火炸裂,各种新闻报道中对与此类报道也是经常出现。
因此我们现在使用锂电池时不但要注意选择合适的充电芯片和放电芯片,并且给电池增加一颗具有全面保护功能的芯片是十分必要的。
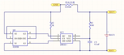
目前通用的做法是采用一颗保护芯片 加一个双Nmos管来实现,通用电路如下

其电路缺点显而易见 使用较多的器件 占用了PCB面积增加走线密集度
在便携式产品中我们需要的电流往往不大1A或者2A 我们需要高度的集成化以节约成本节约PCB面积以适合高密度板。

P6455内部集成了MOS管 外围极其简单 走线容易,并且其成本低廉,非常适合对成本有要求,PCB面积紧凑的产品应用,
其具有完整的过充电保护 过放电保护 短路保护 过流保护 并且静态电流极低
