升压充电电路方案汇总 5V升压充电双节锂电8.4V 三节锂电12.6V 双节磷酸铁锂7.2V 升压充电电路方案汇总
0赞
发表于 7/9/2020 2:43:38 PM
阅读(3378)
当我们电池是多串的情况下,怎么用5V的供电去给多串电池充电,这中间包含了升压和充电管理两部部的电路,但现在我们可以用单芯片的方式解决.
1.输入供电可使用极普遍通用的5V供电电路,省去了配备专用充电器的麻烦.
2.串联的电池可以用设备提供更高的工作电压和动力,大副提高整个供电系统和效率,多串的高电压可提高需要高电压的如马达 功放供电 发热丝等等.
3.单芯片完成了5V供电升压和电流充电管理电路,简化了电路,节省了电路板体积和需求的元件数量,因此是一种综合成本降低的解决方案.
主要适用场景:
5V或9V等低电给二节三节多节锂电/铁锂等串联充电
电池组系统,音箱系统,筋膜枪,电池包,移动电源,

方案一: YB5080E 5V升压充双节锂电8.4V 1A
PIN to PIN型号兼容: Zcc5080,cs5080,

方案二:SY6981
PIN TO PIN型号兼容:SY6982E
方案三YNS2582

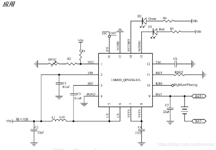
方案四:LM6800 3-20V OVP功能 效率92% 5V升压充双节1.5A

欢迎咨询,微信:18617166500,QQ2355767105
