ZigBee路灯远程控制系统设计
0赞引言
当代社会,城市路灯照明/景观照明建设不仅带给人们光明与视觉享受,而且成为展现城市魅力的重要窗口,但是在带来明亮、绚丽色彩的同时也带来了诸多的困扰,比如管理、费用、用电、电缆被盗等问题。基于ZigBee无线模块技术和LED光源的路灯系统,是一种自动化成度高、高效节能的城市照明系统。LED光源是一种高效能、环保、安全、耐用的新型照明光源,ZigBee无线路灯控制器可以对路灯照明系统进行科学、高效的控制和资源整合,合理调整照明时间,不仅可以节省照明系统的用电量,而且可以延长照明灯具的使用寿命,减少日常维护的开支。
1 系统方案与设计
系统由三大部分构成:控制中心,ZigBee无线路灯控制器节点和控制中心通信的转发节点,固定在路灯杆上的终端节点。无线路灯远程控制系统结构如图1所示。
图1 无线路灯远程控制系统结构
控制中心的监控系统由计算机与无线收发模块构成,主要负责建立和管理ZigBee无线路灯控制器网络,显示路灯状况信息和发送控制命令,协调整个路灯系统的运作。ZigBee无线路灯控制器包括LED电源驱动,为大功率LED提供电力,并能根据微控制器的控制信号控制LED的工作情况。光敏传感器、温度传感器,直接将LED工作状况传输给控制模块;功率检测模块检测LED功率情况、供电故障并向上报警;无线模块负责传输数据。将本系统模型与无线传感器网络模型进行对比,不难发现,安置在路灯杆上的ZigBee无线路灯控制器节点即为无线传感器网络中的终端节点(RFD),控制中心监控系统就是协调器(COORD),实现COORD与RFD之间无线通信的为路由转发节点(ROUTER)。远程网络使用ZigBee与GRPS混合组成的网络。子网和中央控制中心使用GPRS网络来传输数据。下面具体介绍终端节点硬件电路设计方案。
1.1 LED节点驱动控制设计
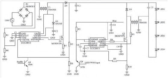
LED节点驱动方案使用TI公司的UCC28810,它是一款恒流非隔离式电源,适用于街道、停车场或区域范围照明等高亮度LED照明应用。该设计可将通用电源(90--265 VRMS)转换成0.9 A恒流源,能够驱动100 W LED负载。UCC28810电路如图2所示。
图2 UCC28810电路图
此电路使用双级设计,第一级是UCC28810的转换模的PWM调光。此方案的优势在于,使用了高效的专用驱式电路,将AC电源转换成36 V的DC电源。第二级也采用UCC28811的转换模式,将恒压源转换为0.9 A恒流源。电路中使用的TI公司的UCC28810和UCC28811芯片是通用照明电源控制器,具有PFC(功率因数校正)功能,确保设计方案满足各种标准设定的谐波电流或功率因数要求。并且UCC28810/11控制器提供如电流峰值限制、复位定时器、过压保护(OVP)和使能等特性,UCC28810/11控制器引脚如表1所列。
表1 UCC28810/1 1控制器引脚
第一级在低负荷状态下运行,升压跟随器可跟踪AC输入的峰值电压,实现更高转换效率。第二级将PFC输出电压转换为0.9 A的固定电流,以驱动LED负载。第二级不仅可接受PWM调光输入(从外部或从板级电路均可),而且还可相应开启或关闭调光,从而实现LED电流的PWM调光。由于使用了高效的驱动IC,电源转化效率更高了,在低负荷线路(10w line)运行状态下,升压跟随器可跟踪AC输入的峰值电压,在输入电压为±15%的变动时,仍能保持输出电流变动稳定在±10%内。
1.2状态检测与报警
状态报警与检测主要包括温度感测和感光检测两部分内容。
1.2.1 温度感测
由于大功率白光LED照明和驱动器发热量都很大,所以需要一个温度感测传感器,实时监控路灯的温度,并向控制中心反映。如果温度超过警戒温度,则ZigBee无线路灯控制器进入报警模式,将自动关闭路灯,并向控制器发送报警命令。
温度传感器使用DSl8820,DSl8820是DALLAS公司生产的一款数字温度传感器。其特点有:独特的一线接口,只需要一个端口即可通信;电路无需外部元件,可用数据总线供电,也可外接VCC;工作电压范围广,为3.0~5.5 V,无需备用电源;测量温度范围为55~+125℃,在10~+85℃范围内,精度为±0.5℃。DSl8820具有工作电路简单、测温精度高、连接方便、占用口线少等优点,应用范围包括恒温控制、工业系统、消费电子产品温度计及任何热敏感系统。
1.2.2 感光检测系统
ZigBee无线路灯控制器使用光敏电阻传感器对周围环境的光亮度进行ZigBee数据采集,当傍晚周围环境还有余光时,ZigBee无线路灯控制器将路灯开启为单双灯模式;当晚上天全黑了以后,将路灯全部打开;当凌晨4点左右出现晨光时,将路灯调节成半功率工作模式。在阴天和沙尘暴天气,道路能见度低,路灯也可自动打开,保证道路正常照明。
本设计使用光敏三极管作为感光元件测量周围环境的亮度,处理器实时将周围环境的亮度通过ZigBee无线模块反馈给控制中心,由控制中心决定是否打开GND路灯。电路图如图3所示。
图3 光敏三极管电路图
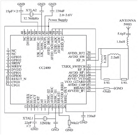
1.3 ZigBee无线模块设计
目前TI公司已经先后推出了支持ZigBee协议的2.4 GHz的射频收发器CC2420和ZigBee的片上系统解决方案CC2430,以及第二代射频收发器CC2520芯片。CC2480无线性能出色,功耗很低。CC2480电路图如图4所示。
图4 CC2480/ZiqBee模块电路图
CC2480采用CMOS工艺,工作电流仅为27 mA。当系统处于空闲时,CC2480能自动进入休眠状态,并能实现休眠与主动模式的超短时间转换。晶振XTALl选用32 MHz,晶振XTAL2选用32.768 kHz。32.768 kHz的晶振用于睡眠模式,在此期间提供时序,可降低电流、减少功耗,特别适合对功耗和电池寿命要求严格的应用场合。CC2480模块可以直接与上位机之间通过串口通信,本系统选用异步串口模式。
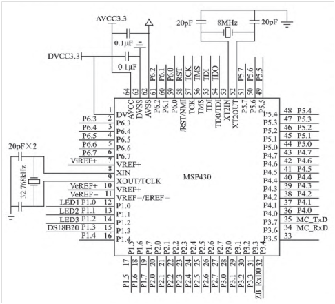
1.4微控制器电路设计
MSP430是TI公司开发的一类具有16位总线的带FLASH的单片机,由于其性价比和集成度高,受到广大技术开发人员的青睐。它采用16位的总线,外设和内存统一编址,寻址范围可达64 K,还可以外扩存储器,具有统一的中断管理,微控制器具体连接电路如图5所示。
图5 控制模块MSP430电路图
MSP430单片机的P3.4、P3.5端口设置成串口0(MSART0)的收发口,与CC2480的异步串口相连,它们之间实现串口通信。单片机发送数据给CC2480,CC2480无线发送出去;CC2480接收到无线数据后,也透明传送给单片机。
2软件流程设计
在本系统中,ZigBee协议可以应用于所有的节点,因为ZigBee协议具有很多的实用函数,例如设备离开或者加入网络,创建一个新的网络,父节点和子节点的搜索,网络信标帧的发送,数据包的发送和接收等。系统工作的过程中,协调器主要进行无线传感器网络的创建,负责接收ZigBee无线路灯控制器发送回来的ZigBee数据采集路灯信息,依据路灯的状况将控制信号发送给路灯节点。路由器节点处在监控状态,负责获取其他节点发送来的信息并判断是不是需要进行转发,与此同时把自身路灯的信息传送给协调器;接收协调器的控制信号来控制路灯的工作状态。终端节点功能是最简单的,只需要负责随时接收协调器发送的控制命令,并向上一级返回路灯当前的状态。
系统投入运行时,首先对CC2480进行初始化,协调器运行初始化协议,同时打开中断。此后软件程序创建新网络,一旦网络能够成功创建,就对相应的网络协调器物理地址、当前建立网络的ID号以及频道号进行显示。协调器软件流程图如图6所示。
图6 协调器程序流程图
3路灯控制模式
根据不同上位机的不同控制命令,路灯节点有如下几种不同的控制模式。
3.1 单双灯开启模式
这个模式有两种情况,编号是奇数的灯开启或者编号是偶数的灯开启。当路灯节点接收到单双灯开启命令以后,路灯会根据自身的ID编号,选择开启还是关闭。这种模式应用于傍晚能见度较高,或者阴雨天、沙尘暴等恶劣天气下城市能见度不佳时。一般是单双灯轮流开启关闭,保证LED路灯工作时间大致相同,以延长其寿命。
3.2全功率开启模式
当ZigBee无线路灯控制器节点接收到全功率开启模式以后,路灯开始工作,并会以全功率打开,亮度最大。这种模式一般在晚上人车流量大和节假日时开启。
3.3半功率开启模式
当ZigBee无线路灯控制器节点接收到全功率开启模式以后,路灯开始工作,但不会以全功率模式工作,而是通过LED驱动模块的PWM调光机制,将LED的功率控制在额定值的一半,起到节约电力的作用。
3.4随机选择关闭模式
这种模式是为了节约电力和延长路灯寿命。在人流不大的道路上发给路灯随机关闭模式命令,路灯节点接收命令后,以一定概率(如20%)自行熄灭30min,由于路灯是随机熄灭的,不会影响到整体的照明情况。
3.5功率异常报警模式
这种模式不是上位机发出的命令。
当路灯节点检测到功率故障的时候(如LED二极管短路、功率过小或过大),路灯将自行切断照明电源,并向上位机报警。
结语
本文主要分析了ZigBee模块组网技术,设计了一种ZigBee无线路灯控制器系统,实现路灯信息的ZigBee数据采集和控制。事实证明本系统网络经一次性布置之后,可以长期可靠运行。路灯节点的数量、位置可随时变更,使得调控路灯变得更加方便、科学。无线LED路灯远程控制系统为解决问题提供一个良好平台。







